
ぎんろうの特徴
ヘルパーステーションぎんろうは、「あなたらしく」を理念に、主に高知市内で高齢者や障がいのある方が安心して暮らせる社会を目指しています。
介護保険・障害福祉サービスを利用し、ご自宅や高齢者住宅に伺って個人にサービスを提供する、訪問介護事業所です。
➡提供可能なサービス:訪問介護・居宅介護・重度訪問介護(夜間、深夜も対応可能)
スタッフ同士も互いを尊重しながら働き、利用者様の笑顔のため、介護のプロとして一人ひとりに寄り添った支援を行います。利用者様に安心と信頼をお届けしながら、地域に根ざした丁寧なサービスを提供していきます。
介護保険事業所番号 3970108274
障害福祉サービス事業所番号 3910153661

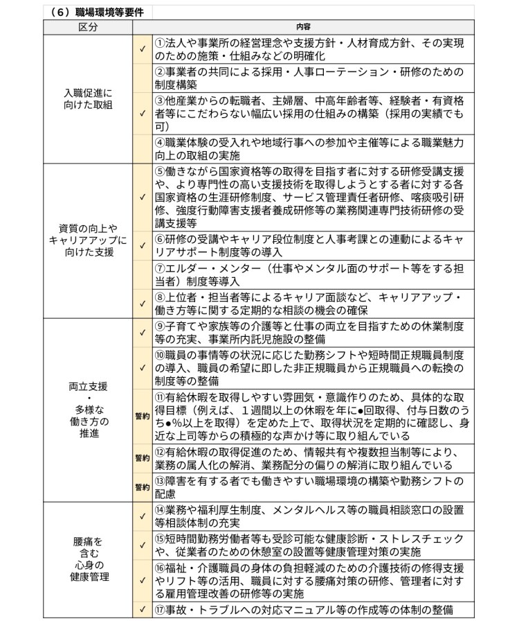
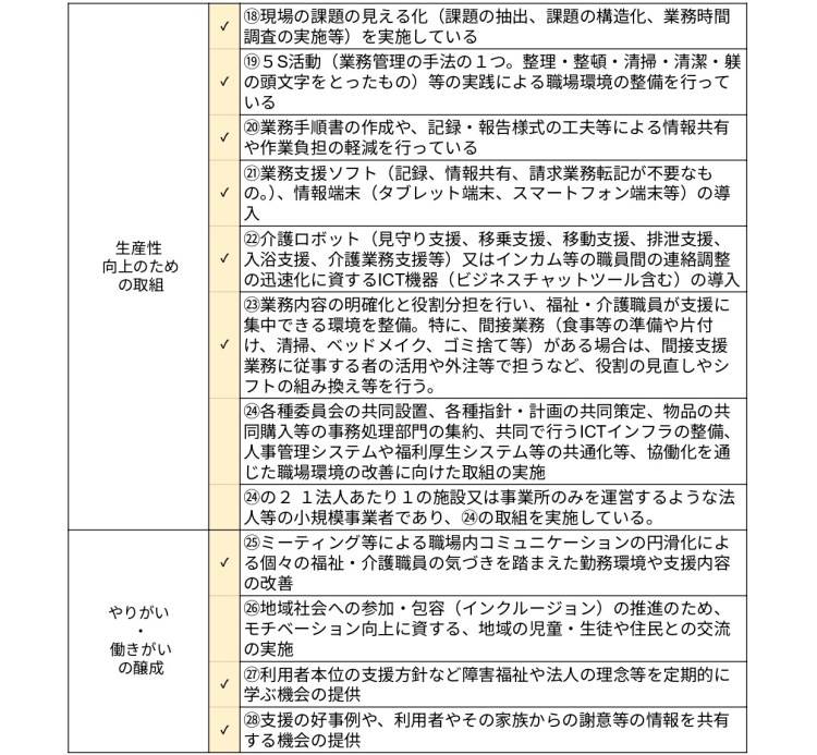
ヘルパーステーションぎんろうが
取り組んでいる職場環境要件



ご利用方法
・担当のケアマネージャー、相談支援員に「ヘルパーステーションぎんろうを使ってみたい」とご相談ください。
・要介護認定や障害区分認定をお持ちでない、担当ケアマネージャーや相談支援員が居ない方は、当事業所に直接ご相談ください。



